你好,我是阿新。
一个靠互联网翻身,实现人生跨越的00后创业者
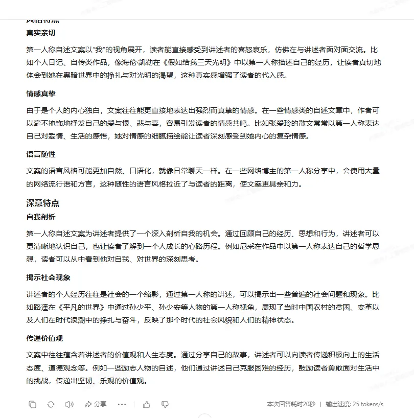
最近团队有小伙伴问我,这个”第一人称影视解说“这个项目是如何操作的。这个项目前一段时间在抖音是非常爆火的一个项目。角色原声+心理独白“解说的视频,24条作品就收获了 11万粉丝,效果还是相当出色的。
我身边有朋友靠影视解说高峰的时候单月变现6位数。
![图片[1]-第一人称影视独白视频,三步就能完成,全流程详细拆解!-知鸿阁](https://zhihongge.com/wp-content/uploads/2026/04/aa650b18-5c96-4650-947f-b031a25890bf.png)
废话不多说了,直接给大家上实操,给大家讲一下这个项目是如何去操作的
一、AI生成文案
可以用到我们常用的这个DS 、chatgpt或者豆包、kimi等等这些AI软件的话,都是可以去生成这个文案的
1、通过AI直接去生成
![图片[2]-第一人称影视独白视频,三步就能完成,全流程详细拆解!-知鸿阁](https://zhihongge.com/wp-content/uploads/2026/04/45b393b8-6210-4a86-a4ee-5d467964be00.png)
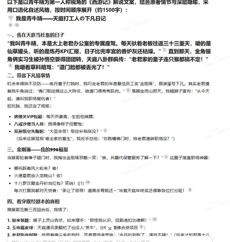
打开 深度思考跟联网功能 输入:请以青牛精的视角解说《西游记》
![图片[3]-第一人称影视独白视频,三步就能完成,全流程详细拆解!-知鸿阁](https://zhihongge.com/wp-content/uploads/2026/04/d03484af-c035-4fb8-a24d-840eb620b8b9.png)
“我本是兜率宫炼丹炉旁的青牛,每日听老君讲道,嚼的是仙草,饮的是琼浆。” 下凡并非偶然——老君的童子”捡丹瞌睡”是我离开的契机,偷走金刚琢实为任务所需。主人曾说:”佛道相争,需有人替道门争个脸面。” 金角银角被孙悟空戏耍丢尽颜面,我此行是为重振道门威名!
我深知唐僧动不得,故立下洞规:
唐僧绑于净室,每日供素斋;八戒沙僧只捆不伤,留待谈判筹码;面对孙悟空叫阵必先行礼:”大圣别来无恙?
哪吒的六件法宝?套!火德星君的火龙?收!十八罗汉的金丹砂?笑纳! 但每次胜后必对空焚香:”承让了,兵器暂存,他日奉还。”——毕竟得罪满天神佛非我所愿,皆是任务罢了。
与孙悟空斗法时,我渐悟真相:如来不敢直言我身份:”那怪物我虽知之,不可与你说。”
玉帝装糊涂:天庭无人”走失坐骑”的回应实为道佛默契 ;
老君现身时的双簧戏:他拂尘一指我便伏地,耳畔传来密音:”金丹砂已收,委屈你了
回兜率宫那日,老君抚我牛角叹: “十八座金山(金丹砂)换佛门东扩,道门得利,你功不可没。” 我嚼着仙草望向云下——取经路上妖雾再起,黄眉童儿已持人种袋下界… 取经?不过诸神棋盘一局。 妖与佛皆棋子,执子者方是天道。
2、AI反推一下热门的文案,然后去生成文案
我们去抖音去搜索”人物独白“,然后寻找爆款这个作品。用小程序”轻抖”提取3-5条爆款,配音神器或者一些其他的文案提取工具都可以,然后把这些文案投会给这个AI,让AI去学习一下文案的写作风格。
![图片[4]-第一人称影视独白视频,三步就能完成,全流程详细拆解!-知鸿阁](https://zhihongge.com/wp-content/uploads/2026/04/14c2e0ee-6eab-4b30-9e13-d93bb063dbd2.png)
指令“我将提供一段以电视剧/影视中某个角色为第一人称的自述文案。然后请分析这段文章的写作风格以及表述的深层含义特点,为什么能打动观众的特点+原文案”
![图片[5]-第一人称影视独白视频,三步就能完成,全流程详细拆解!-知鸿阁](https://zhihongge.com/wp-content/uploads/2026/04/f384ce92-c82a-4118-9ab3-13c6a1fcccb4.png)
![图片[6]-第一人称影视独白视频,三步就能完成,全流程详细拆解!-知鸿阁](https://zhihongge.com/wp-content/uploads/2026/04/ec7451cc-a98d-4299-86b0-650e0f4f734b.png)
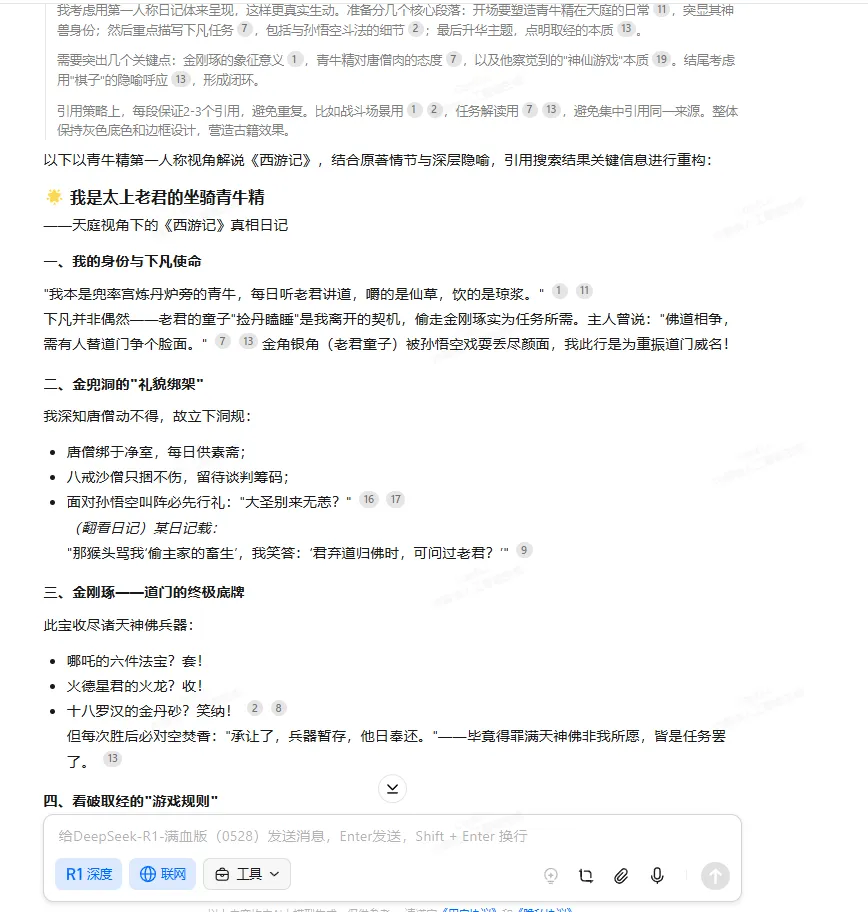
1、帮我生成《西游记》的解说文案, 根据整个《西游记》的故事线,以主角青牛精为第一人称角度来叙述。用比较口语化、带有个人感受的语言,比如“我”如何经历这些事件,内心的变化。需要确保故事线连贯,按照时间顺序展开。 要求字数在1500字左右,开头是:我叫青牛精
![图片[7]-第一人称影视独白视频,三步就能完成,全流程详细拆解!-知鸿阁](https://zhihongge.com/wp-content/uploads/2026/04/83d303f7-da6a-4230-a53a-e5f07a0fa314.png)
2、根据学习到的“写作风格“再根据电视剧《西游记》的故事情节,以青牛精为第一人称,写一段1500字左右的自传,要求要有深度,对标我最开始提供的文案
![图片[8]-第一人称影视独白视频,三步就能完成,全流程详细拆解!-知鸿阁](https://zhihongge.com/wp-content/uploads/2026/04/b38132ec-944e-4eca-a054-91a52907f220.png)
因为这种视频一般的时长都比较长,大概字数需要1000到1500字左右
二、克隆角色音色
首先准备一个10秒的原声音频,直接去搜索青牛精就行,用影视作品里的原声 找我们解说的这个影视/电视剧众主角儿的片段(保存下来)
1、Minimax Audio克隆音色
送10000积分,免费使用。但是需要科学上网
![图片[9]-第一人称影视独白视频,三步就能完成,全流程详细拆解!-知鸿阁](https://zhihongge.com/wp-content/uploads/2026/04/47699f25-b0c5-4ba5-9b47-f13a1986b73c.png)
2、“海螺AI”海外版
![图片[10]-第一人称影视独白视频,三步就能完成,全流程详细拆解!-知鸿阁](https://zhihongge.com/wp-content/uploads/2026/04/a1e13d24-6896-4c98-8c07-7a2b9060ea76.png)
![图片[11]-第一人称影视独白视频,三步就能完成,全流程详细拆解!-知鸿阁](https://zhihongge.com/wp-content/uploads/2026/04/13af9ad8-8c3e-4d10-a30b-e41ea8a08384.png)
然后点击左边的“Voices,再点击界面上方的“Create your Voice Clone
![图片[12]-第一人称影视独白视频,三步就能完成,全流程详细拆解!-知鸿阁](https://zhihongge.com/wp-content/uploads/2026/04/78da48ab-7540-45bb-9f17-a82bdec06a55.png)
给创建的音色命名 移除背景音:接着上传准备好的10秒原声音频,生成音色模型:选择中文模式,等一会儿,一个和我们要配音的人的音色极为相似的声音模型就克隆好了
接下来,使用文本转语音功能:点击左边的这个“Text to Speech”按钮
![图片[13]-第一人称影视独白视频,三步就能完成,全流程详细拆解!-知鸿阁](https://zhihongge.com/wp-content/uploads/2026/04/ce07fef2-7310-4467-8f64-c6c2bd993cc5.png)
3、noizAI
网址:https://noiz.ai/ 免费声音克隆网站
![图片[14]-第一人称影视独白视频,三步就能完成,全流程详细拆解!-知鸿阁](https://zhihongge.com/wp-content/uploads/2026/04/160a5a70-3d40-4fcc-8967-8fe84f76197f.png)
1、首先用邮箱注册登录,支持QQ邮箱。
2、点击“新建克隆声音”
![图片[15]-第一人称影视独白视频,三步就能完成,全流程详细拆解!-知鸿阁](https://zhihongge.com/wp-content/uploads/2026/04/9d72463d-ebce-4787-b8bd-bdc9c3160b21.png)
3、“添加声音”
![图片[16]-第一人称影视独白视频,三步就能完成,全流程详细拆解!-知鸿阁](https://zhihongge.com/wp-content/uploads/2026/04/c4c077c2-5922-4ef0-9c06-667d4dcc7819.png)
这个上传语音文件只要3-10秒的纯人声即可。注意最好上传自己在声音,以免版权出现问题。点击确定生成后,就自动保存到语音库啦。
4、鼠标移到左上角N图标,点击“文本转语音”
![图片[17]-第一人称影视独白视频,三步就能完成,全流程详细拆解!-知鸿阁](https://zhihongge.com/wp-content/uploads/2026/04/40d1739b-ed18-4a46-ad44-6d0de1bf3660.png)
5、然后输入文本,选择刚刚生成的音色,生成下载就行。
![图片[18]-第一人称影视独白视频,三步就能完成,全流程详细拆解!-知鸿阁](https://zhihongge.com/wp-content/uploads/2026/04/822dbd37-14c7-4c84-a6fa-cf946b0dcd58.png)
三、剪辑视频
直接搜索相关影视剧名称,西游记青牛精 找到资源后,就可以点击下载了,或者可以根据你的文案,直接去抖音上找对应的片段,导入视频添加配音文案开始剪辑
![图片[19]-第一人称影视独白视频,三步就能完成,全流程详细拆解!-知鸿阁](https://zhihongge.com/wp-content/uploads/2026/04/4277d6a9-9df3-42f9-a5cd-d2988504f4ff.png)
选一个最经典、最精彩的片段放在开头就差不多了 ,关键是要让独白文案、配音、字幕和影视画面尽可能地对应上,最后再配上合适的背景音乐就搞定了。这一步确实挺费时间的,需要慢慢剪辑,确保声音和画面能够同步。
四、变现方式
1、视频号创作分成计划
![图片[20]-第一人称影视独白视频,三步就能完成,全流程详细拆解!-知鸿阁](https://zhihongge.com/wp-content/uploads/2026/04/63c798b0-96dd-4a50-9bff-81e4d13ac99f.png)
2、抖音橱窗带货
3、可以涨粉卖号 (千粉万粉)
等你自己的账号做到一定的粉丝量,可以拿去售卖;
4、收徒教学
但这个前提必须是你自己已经拿到了结果,有好的方法去授课,才能去做。
因篇幅有限,具体的实操以及细节方面没有介绍,我整理了一份完整版的SOP文档以及视频讲解教程
![图片[21]-第一人称影视独白视频,三步就能完成,全流程详细拆解!-知鸿阁](https://zhihongge.com/wp-content/uploads/2026/04/93b0f71d-5dab-44fd-b662-28f67bccff5b.png)
好了今天的分享就到这里,我是阿新,00后,专注互联网轻创项目,大学期间实现经济独立,互联网创业近5年心路:诚字破万法
持续分享更多项目运营干货+创业经验感悟,愿我们都能成为彼此最真诚的朋友!
个人微信:824032071 沟通交流,知无不言,有问必答,可围观朋友圈。
亲自陪跑项目:可以点击下方文章链接了解













暂无评论内容