Hello,大家好,这里是知鸿阁,我是阿新
你发对标、我来拆解的第3期
本期粉丝投稿拆解是:公众号流量主之未来小生意赛道(农村小生意
![图片[1]-公众号流量主未来小生意赛道,门槛低,爆文率高,0-1全流程分享!-知鸿阁](https://zhihongge.com/wp-content/uploads/2026/04/fe3a182f-21fb-419a-9a69-0dbfeabb385f.jpg)
农村小生意这个赛道至今依然很爆,很多人很机械地用AI写出来,连改都不带改的,就直接发布了,但流量照样大得惊人。
咱们社群里,就有一个小伙伴做这个项目,从去年12月开始,到现在接近3个月的时间里,已经做到每天平均收益超300元
一、对标案例
1、流量截图
![图片[2]-公众号流量主未来小生意赛道,门槛低,爆文率高,0-1全流程分享!-知鸿阁](https://zhihongge.com/wp-content/uploads/2026/04/797ef44c-0dc5-4eb0-93f0-8ca2f501da13.png)
![图片[3]-公众号流量主未来小生意赛道,门槛低,爆文率高,0-1全流程分享!-知鸿阁](https://zhihongge.com/wp-content/uploads/2026/04/801713d9-25fb-45fb-ae7a-dfe24e55adbd.png)
![图片[4]-公众号流量主未来小生意赛道,门槛低,爆文率高,0-1全流程分享!-知鸿阁](https://zhihongge.com/wp-content/uploads/2026/04/eb29866d-db0d-4bc9-a6f9-f47632fe988c.png)
经常都能出1万+、甚至10万+的文章
2、对标内容
1、无配图
![图片[5]-公众号流量主未来小生意赛道,门槛低,爆文率高,0-1全流程分享!-知鸿阁](https://zhihongge.com/wp-content/uploads/2026/04/03459981-60e6-4041-b4b9-41a8e3775e99.png)
![图片[6]-公众号流量主未来小生意赛道,门槛低,爆文率高,0-1全流程分享!-知鸿阁](https://zhihongge.com/wp-content/uploads/2026/04/4e35da8a-0791-426a-a499-e6590522786d.png)
![图片[7]-公众号流量主未来小生意赛道,门槛低,爆文率高,0-1全流程分享!-知鸿阁](https://zhihongge.com/wp-content/uploads/2026/04/ddcb4de7-5f58-4583-801b-80396042506d.png)
2、有配图
![图片[8]-公众号流量主未来小生意赛道,门槛低,爆文率高,0-1全流程分享!-知鸿阁](https://zhihongge.com/wp-content/uploads/2026/04/f49c2866-708f-4ea7-ae79-84c32beb60b9.png)
![图片[9]-公众号流量主未来小生意赛道,门槛低,爆文率高,0-1全流程分享!-知鸿阁](https://zhihongge.com/wp-content/uploads/2026/04/d4e999f6-a415-44a9-86f1-0b092d2b6bda.png)
![图片[10]-公众号流量主未来小生意赛道,门槛低,爆文率高,0-1全流程分享!-知鸿阁](https://zhihongge.com/wp-content/uploads/2026/04/60b1ee9a-b609-4780-85a6-b724cd7f52f6.png)
![图片[11]-公众号流量主未来小生意赛道,门槛低,爆文率高,0-1全流程分享!-知鸿阁](https://zhihongge.com/wp-content/uploads/2026/04/9c25428a-3383-427b-8b21-0d4d30a201fc.png)
3、赛道分析
1、受众群体广
几亿农村人口,大量中老年人用户,并且我们公众号受众群体其实中老年人占比还是比较多的,对我们这个赛道有优势!(农村失业的群体更多、
2、流量大
广告单价高、容易火爆,其实还不止这些,还有推荐量大、搜索量也大,阅读量、分享量自然也会很大,大家可以去公众号搜“农村小生意”,这个赛道流量是很大的。流量主1万阅读量至少100+,但凡爆一篇就是几百甚至几千!
![图片[12]-公众号流量主未来小生意赛道,门槛低,爆文率高,0-1全流程分享!-知鸿阁](https://zhihongge.com/wp-content/uploads/2026/04/2955fd1c-0777-4450-b391-60856424c330.png)
3、选题广
4、结构固定,简单易创作
二、实操步骤
1、养号起号
![图片[13]-公众号流量主未来小生意赛道,门槛低,爆文率高,0-1全流程分享!-知鸿阁](https://zhihongge.com/wp-content/uploads/2026/04/8f1018c2-28df-4cea-b315-61f676f5fa53.png)
![图片[14]-公众号流量主未来小生意赛道,门槛低,爆文率高,0-1全流程分享!-知鸿阁](https://zhihongge.com/wp-content/uploads/2026/04/fd6e7d31-ee76-4ef2-8204-d14252751614.png)
![图片[15]-公众号流量主未来小生意赛道,门槛低,爆文率高,0-1全流程分享!-知鸿阁](https://zhihongge.com/wp-content/uploads/2026/04/20fe3714-c32b-4b54-84c6-6992d903da8e.png)
![图片[16]-公众号流量主未来小生意赛道,门槛低,爆文率高,0-1全流程分享!-知鸿阁](https://zhihongge.com/wp-content/uploads/2026/04/8f70157a-810d-4168-bd3c-2ea94d1a3b1c.png)
![图片[17]-公众号流量主未来小生意赛道,门槛低,爆文率高,0-1全流程分享!-知鸿阁](https://zhihongge.com/wp-content/uploads/2026/04/e1e07825-cc4f-4de9-841f-545beb207f59.png)
![图片[18]-公众号流量主未来小生意赛道,门槛低,爆文率高,0-1全流程分享!-知鸿阁](https://zhihongge.com/wp-content/uploads/2026/04/c534adc4-568f-4d2a-a24f-84c617d882be.png)
2、标题创作
周期、群体、数量词、⾦钱相关关键词等
1、周期 :指时间跨度表述,如”未来⼗年”、”未来五年”等
作⽤:增加标题时效性和可信度,如”未来10年⼀定要做的8个利润巨⼤的⼩⽣意”
2、群体 :70后、80后、宝妈、普通上班族等特定⼈群
应⽤示例:”80后未来10年⼀定要做的8个利润巨⼤的⼩⽣意”
增强代⼊感和点击欲
3、几个 :使⽤具体数字量化,如”3个”、”5个”、”6个”等
案例:”成本3000块,这3个在县城的⼩⽣意,做好了⼀年能挣20万”
4、核心关键词:必须包含⾦钱相关词汇,如利润、挣钱、还清负债、存款等
延伸词汇:⾏业、职业、岗位、⼩⽣意等与赚钱直接关联的词汇
案例:”600元起步,靠这3个冷⻔的⼩⽣意,清完了我的⽋款账单”
![图片[19]-公众号流量主未来小生意赛道,门槛低,爆文率高,0-1全流程分享!-知鸿阁](https://zhihongge.com/wp-content/uploads/2026/04/48121045-7f67-4b57-8897-341bf62706a8.png)
⾄少包含两个元素即可组成有效标题,元素出现越多标题效果越好
农村、小生意、0成本、无本、小买卖、小项目、县城、市场巨大、失业在家、无本买卖、永不倒闭、冷门生意、闷声挣大钱、永不过时。
周期(未来⼗年)+群体(宝妈/普通⼈)+数量
挖掘关键词
搜索未来xx 赛道
![图片[20]-公众号流量主未来小生意赛道,门槛低,爆文率高,0-1全流程分享!-知鸿阁](https://zhihongge.com/wp-content/uploads/2026/04/1f197a73-e5ed-4c3e-9ca3-767f596bf7ed.png)
![图片[21]-公众号流量主未来小生意赛道,门槛低,爆文率高,0-1全流程分享!-知鸿阁](https://zhihongge.com/wp-content/uploads/2026/04/ccf75971-5263-4f3b-b195-5c8557f6b486.png)
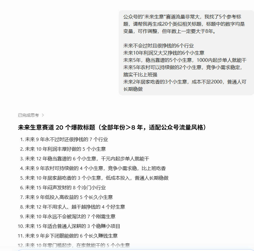
Ai生成标题
豆包,千问、deepseek
指令:
公众号的“未来生意”赛道流量非常大,我找了5个参考标题,请帮我再生成20个类似相关标题,标题中的数字均是变量,可作调整,但年数上一定要大于8年。
未来不会过时且很挣钱的6个行业
未来10年利润又大又挣钱的6个小生意
未来5年,稳当靠谱的5个小生意,1000内起步单人就能干
未来5年农村可以持续做的2个小生意,竞争小需求稳定,踏实干比上班强
未来2年居家吃香的3个小生意,成本不足2000,普通人可长期稳做
![图片[22]-公众号流量主未来小生意赛道,门槛低,爆文率高,0-1全流程分享!-知鸿阁](https://zhihongge.com/wp-content/uploads/2026/04/39bd4bb2-55b6-420a-b2c2-e9a85ecc1f7d.png)
3、内容创作
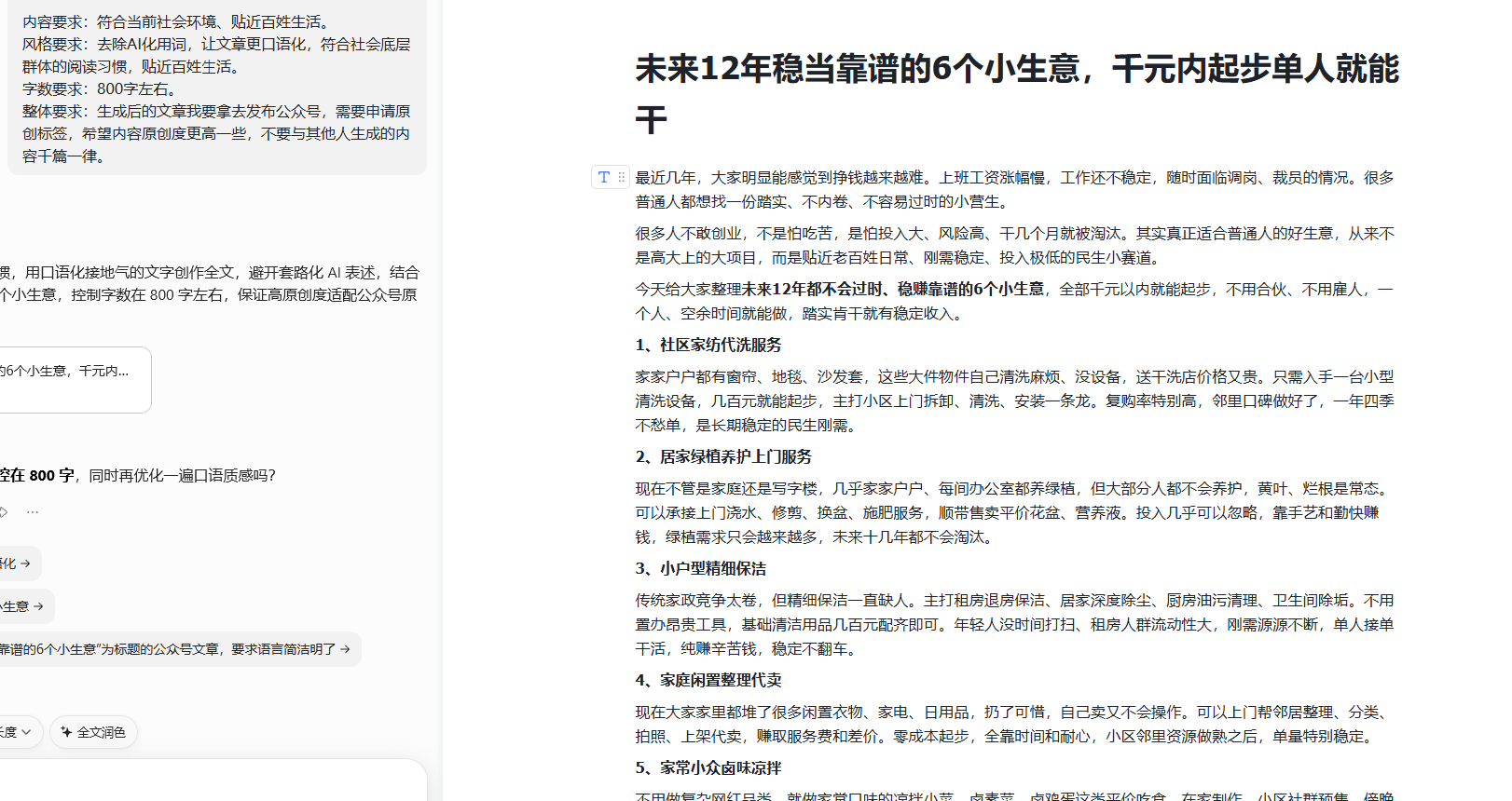
1、指令生成
请帮我以“XXXX”为标题,写一篇公众号文章。
内容要求:符合当前社会环境、贴近百姓生活。
风格要求:去除AI化用词,让文章更口语化,符合社会底层群体的阅读习惯,贴近百姓⽣活。
字数要求:800字左右。
整体要求:生成后的文章我要拿去发布公众号,需要申请原创标签,希望内容原创度更高一些,不要与其他人生成的内容千篇一律。
复制标准提示词模板,替换具体标题,选择合适AI⼯具⽣成,根据生成的内容再去优化提示词
![图片[23]-公众号流量主未来小生意赛道,门槛低,爆文率高,0-1全流程分享!-知鸿阁](https://zhihongge.com/wp-content/uploads/2026/04/26a0d0f8-b9d4-493c-afc4-5521586e9838.png)
2、改写爆款
帮我改写一篇文章,文章内容【】,要求整体意思不变,要说人话,不要有AI味,用词更通俗易懂一些。不要改动太多,改动太多,没有可读性了,不要让系统觉得这篇文章是AI写的。
自己在润色一下,变成自己的话,这样一篇文章下来,使⽤WPS等⼯具进⾏排版,最多也就10分种就搞定了。
4、添加开头申请原创
⽚头自己原创内容,申请原创时更有底⽓,避免因AI⽣成内容被系统处罚的担忧
写100-200字左右就行,就是介绍自己的⾃我介绍、写作背景、个⼈经历等
大家好,我是谁谁谁,过去这些年,大环境并不是很好,很多人失业在家里,也没有什么好的工作或生活门路,我本人也是在X年前从某某地方(镇江XX一家做化工染料的公司)失业后,在家里(山东潍坊老家)研究了很多挣钱方面的门道,并且自己去实践了其中的几个门路,发现还是很适合咱们普通人的,门槛也没那么高,只要去做了,至少能让生活有个保障。
希望我分享的这几个门道(行业)能给你带来一些启发,同时也希望每一个看到这篇文章的人,在2026年都能找到一个好的生意或工作,彻底让自己早日翻身,过上有质量的好日子!
我们的目标用户就是普通的中老年群体,一定要接地⽓、啰嗦的介绍一下,一定有真实感
5、配图
配图数量不是越多越好(3-4 张为宜)
AI⽣成⽆版权的图⽚,直接截图去除⽔印,可放⼼使⽤于公众号等平台
要求16:9 横版
根据我们内容的小标题自己去理解然后写提示词
请帮我以“在公园门口摆摊卖水果茶”为主题,生成一张图片。
比例要求:16:9
风格要求:真实度接近照片(漫画形式、宫崎骏画风、素描漫画玩法)
三、注意事项
1、账号
优先使用新账号操作,平台会给予流量扶持,老账号断更后重新发布内容或更换赛道,可能面临半个月至一个月的低流量期
2、要做起号
可写生活日记(如”起床-吃饭-上学”流水账)每篇需大于300字
![图片[24]-公众号流量主未来小生意赛道,门槛低,爆文率高,0-1全流程分享!-知鸿阁](https://zhihongge.com/wp-content/uploads/2026/04/d08a46b2-cba2-4bf8-b7c5-fdb07dbe87bf.png)
![图片[25]-公众号流量主未来小生意赛道,门槛低,爆文率高,0-1全流程分享!-知鸿阁](https://zhihongge.com/wp-content/uploads/2026/04/0e590ef0-670c-4553-878e-356a92ef4694.png)
3、选题要广
比如:“农村可以做的5个地摊生意”就比“农村可以做的5个生意”更加具体。下面给大家整理了部分细分行业,可以做个参考。
回收行业:废品回收、贵金属回收、黄金回收、奢侈品回收
娱乐行业:主题公园与游乐场、演艺与表演、游戏产业、音乐、电影
小吃/美食行业:街边小吃、快餐、甜品、饮品、外卖、食品加工
二手行业:二手书籍、二手儿童玩具、二手衣服包包、二手奢侈品
服装行业:儿童服装、成人服装、服装定制、民族特色服装、服装加工、干洗
地摊行业:贴膜、卖植物花卉、卖服装、卖工艺品、食品地摊
4、文章内容
首段文字一定要自己去写,生成的文章要自己去修改一下,不要直接复制使用
5、每天发2-3篇即可
6、最后可以添加互动性的内容,增加推流的概率
7、发布时间选择在早上6-8晚上6-8点之间
8、封面尽量选择现金图片,点击率会更高
整理了SOP文档
我是阿新,00后,专注互联网轻创项目,互联网创业近5年心路:诚字破万法
持续分享更多项目运营干货+创业经验感悟,愿我们都能成为彼此最真诚的朋友!
个人微信:
沟通交流,知无不言,有问必答,可围观朋友圈。
亲自陪跑社群:















暂无评论内容